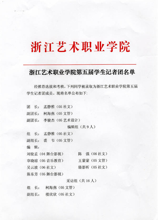
首页 新闻中心 浙艺公告 浙江艺术职业学院第五届学生记者团名单

浙江艺术职业学院第五届学生记者团名单

来源:本站原创 作者:宣教处 发布时间:2007-01-05

上一篇:关于表彰党校第八期培训班优秀学员、优秀论文获得者的通知 下一篇:关于表彰2005-2006学年院级先进班级、三好学生、优秀学生干部的通知

返回